Lead-Management richtig aufsetzen

Staffelübergabe auf einer Laufbahn - im Hintergrund Schriftzug Leads

Professioneller Umgang mit Leads: Die gemeinsame Basis für Marketing und Sales

Eigentlich könnte es doch so schön sein: Marketing erzeugt Leads, am besten wie am Fließband. Und der Vertrieb? Ruft den Kunden an, erstellt das Angebot – und schließt den Kauf ab. Aber die Realität in Sachen Leads sieht meist anders aus: Wir sehen, dass vielversprechende Leads irgendwo zwischen Marketing und Sales verloren gehen. Nicht (rechtzeitig) beantwortet werden. Oder falsch adressiert. Oder: Dass Sales einen Lead als “schlecht” oder “nicht qualifiziert” kennzeichnet – während das Marketing Feuer und Flamme für diese Anfrage ist?

Das Problem liegt selten an den Menschen. Es liegt am System – oder besser gesagt: an der fehlenden Systematik in Sachen Leads: Denn in den meisten B2B-Unternehmen gibt es kein strukturiertes Lead-Management. Es gibt vielleicht ein CRM, vielleicht sogar Marketing-Automation-Tools. Aber die entscheidenden Fragen bleiben unbeantwortet:

  • Ab wann ist ein neuer Kontakt ein Lead?
  • Wer ist verantwortlich für welche Lead-Stufe?
  • Welche Kunden wollen wir überhaupt gewinnen?
  • Wie stellen wir sicher, dass Leads nicht durchs Raster fallen?

In diesem Artikel zeige ich Ihnen, wie Sie ein funktionierendes Lead-Management aufbauen – Schritt für Schritt, pragmatisch, ohne unnötigen Overhead. Denn gutes Lead-Management ist der Unterschied zwischen einem chaotischen und einem profitablen Funnel.

Als erfahrener B2B Marketing-Manager und Marketing-Berater habe ich in den letzten 25 Jahren schon viele erfolgreiche Lead-Management-Systeme aufgebaut. Und ich habe gesehen: Ja, es ist kein Ding der Unmöglichkeit, eine systematische “Lead-Maschine” aufzubauen. Aber es braucht: Koordination, Strategie – und auch etwas langem Atem.


Worauf es bei einem guten Lead-Management ankommt – In diesem Artikel erfahren Sie:

  • Wie Sie eine gemeinsame Lead-Definition zwischen Marketing und Sales entwickeln
  • Was ICPs, Buyer Personas und Buying Centers sind – und wie Sie sie für Ihr Unternehmen definieren
  • Wie Sie Lead-Stufen und SLAs etablieren, die wirklich funktionieren
  • Welche Tools und Prozesse Sie brauchen (und welche nicht)

Warum Lead-Management scheitert: Die häufigsten Ursachen

Bevor wir in die Lösung einsteigen, schauen wir uns an, warum Lead-Management in so vielen Unternehmen nicht funktioniert:

1. Es gibt keine Lead-Definition – nur Annahmen

Übergabe eines Leads auf einem Silbertablett

In vielen B2B-Unternehmen arbeitet jeder mit seiner eigenen Definition oder Annahme von einem “Lead”. Marketing pflegt dabei – oft aus gutem Grund – einen weiter gefassten Lead-Begriff als der Vertrieb. Sales denkt an jemanden, der aktiv nach einem Angebot fragt – also fast einer Anfrage, die wie ein zu unterzeichnender Auftrag auf dem Silbertablett serviert wird.. Und die Geschäftsführung? Die wundert sich, warum die Zahlen nicht stimmen.

Das Ergebnis: Jeder arbeitet in seinem Silo, niemand ist zufrieden, und Leads gehen verloren.

2. Die Lead-Übergabe ist nicht geregelt

Ein Mitarbeiter im Büro, der einen Papierflieger losschickt. Symbolisch für die Leadübergabe

Selbst wenn es eine Lead-Definition gibt, scheitert es oft an der Übergabe von Marketing zu Sales. Wer ist wann verantwortlich? Wie schnell muss reagiert werden? Was passiert, wenn ein Kontakt nicht erreicht wird?

Ohne klare Prozesse und SLAs (Service Level Agreements) landet jeder zweite Lead im Nirgendwo.

Denn erfolgt die Lead-Übergabe beispielsweise einfach per E-Mail-Weiterleitung aus dem info-Postfach, ist das Tracking fast unmöglich: Und in der Nachbearbeitung regiert das Prinzip Hoffnung. Aber selbst, wenn es schon Integrationen von Leads beispielsweise in ein CRM-System gibt, da gilt: Lead-Handling muss auch aktiv beobachtet und gesteuert werden – sonst setzt sehr schnell ein “Cherrypicking-Syndrom” ein, in dem zum Beispiel Vertriebler nur die aus ihrer Sicht einfachsten oder aussichtsreichsten Anfragen adressieren.

3. Niemand weiß, welche Leads wir eigentlich ansprechen wollen

Ein Läufer im Wald, der mit der Taschenlampe die Umgebung absucht. Text: Wissen wir, nach welchen Leads wir suchen?

Fragen Sie mal zehn Leute in Ihrem Unternehmen: “Wer ist unser Idealkunde?” Sie werden zehn verschiedene Antworten bekommen. Von “Alle, die unser Produkt brauchen” bis zu sehr spezifischen Branchen oder Anwendungsfällen.

Ohne klares Ideal Customer Profile (ICP) können Sie kein funktionierendes Lead-Management aufbauen. Denn wie wollen Sie beurteilen, ob ein Lead “qualifiziert” ist, wenn Sie nicht wissen, wen Sie eigentlich suchen?

Auf dem Weg zum professionellen Lead-Management

Wie können wir diese Situation ändern? Meine Erfahrung zeigt: Der Schlüssel liegt darin, das Thema Lead-Management noch einmal systematisch auf den Tisch zu bringen. Und das Beste ist: Der Aufwand ist nicht gigantisch – wir müssen uns nur gemeinsam die richtigen Gedanken machen!

Legen wir los:

Schritt 1: Die gemeinsame Lead-Definition entwickeln

Der erste – und wichtigste – Schritt ist, dass Marketing und Sales eine gemeinsame Sprache sprechen. Und das beginnt mit einer klaren Lead-Definition. Und auch für die Entwicklung dieser Definition brauchen wir ein paar Schritte (ich als Läufer liebe das ja. Kommen Sie mit?)

Schematische Darstellung: 4 Schritte zur Lead-Definition

Vertrieb, Marketing und weitere Beteiligte: Alle an einen Tisch

In meinen Beratungsprojekten starte ich Lead-Management-Projekte immer mit einem Workshop. Dauer: Ein halber bis ein ganzer Tag. Teilnehmer: Marketing, Sales, idealerweise auch Geschäftsführung, CustomerSuccess, Service und andere Bereiche, die mit Kunden in Kontakt stehen.

Die zentrale Frage:

“Ab wann lohnt es sich für den Vertrieb, in den Kontakt zu treten – und welche Kriterien muss ein Lead dafür erfüllen?”

Diese Frage klingt simpel, führt aber oft zu produktiven Diskussionen. Und das ist gut so. Denn genau hier kommen die unterschiedlichen Perspektiven auf den Tisch:

  • Sales will Leads, mit denen sich ein Verkaufsprozess starten lässt. Das muss oft nicht nur eine konkrete Anfrage sein – aber ein Anfangspunkt, der zur Vertriebsstrategie passt.
  • Marketing argumentiert, dass man auch Leads frühzeitig entwickeln muss – denn die Customer Journey ist in der Tat sehr lang und schon frühe Lead-Indikationen sind wichtig.
  • Die Geschäftsführung fragt, warum wir überhaupt so viele Leads brauchen, wenn am Ende nur 5% zu Kunden werden (wenn überhaupt) – wo ist da eigentlich der ROI?

Am Ende des Workshops haben wir eine gemeinsame Definition – und alle Beteiligten verstehen, dass es nicht um “Recht haben” geht, sondern um ein System, das funktioniert.

Praxis-Tipp vom B2B-Runner:

Gehen Sie nicht zu schematisch in den Workshop. Wir wollen uns nicht verheddern in Abkürzungen wie MQL, SQL oder SAL – sondern wir wollen besser werden in der Kundenansprache. Ein gutes Gespräch über unser Kundenverhalten, wo und wann wir punkten – das ist ein besserer Start. Oder buchen Sie einfach mich als Marketing-Berater!

Die vier Dimensionen einer robusten Lead-Definition

EIne gute Lead-Definition sollte nach objektiv messbaren Kriterien arbeiten. Diese vier Dimensionen können bei der Formulierung der Lead-Definition helfen:

1. Firmografische Kriterien (ICP-Fit)

Passt das anfragende Unternehmen zu unserem Ideal Customer Profile? Kriterien können sein:

  • Branche (z.B. Maschinenbau, Automotive, Pharma)
  • Unternehmensgröße (Mitarbeiter, Umsatz)
  • Standort (regional, national, international)
  • Anwendungsfall / Use Case
  • Technologie-Stack (bei Software-Produkten)

2. Verhaltensbasierte Signale (Engagement)

Hat der Kontakt Interesse gezeigt – und wie stark? Beispiele:

  • Whitepaper-Download
  • Webinar-Teilnahme
  • Mehrere Website-Besuche
  • Kontaktaufnahme per E-Mail oder Formular
  • Interaktion auf LinkedIn

3. Dringlichkeit und Handlungsdruck

Gibt es einen erkennbaren Bedarf oder Zeitdruck bei diesem Lead? Klar ist: Aktive Anfragen müssen immer sofort durchgeroutet werden. Passivere Interessensbekundungen haben mehr Zeit.

  • Aktive Anfrage (“Wir suchen eine Lösung für…”)
  • Projekt in Planung
  • Budget bereits freigegeben
  • Vs. passives Interesse (“Ich schaue mir mal an, was es gibt”)

Eine aktive Anfrage wiegt deutlich mehr als ein passiver Download.

4. Buying-Center-Rolle

Mit wem haben wir es zu tun?

  • Entscheider: Hat Budget und Entscheidungsbefugnis
  • Influencer: Beeinflusst die Entscheidung (z.B. technischer Leiter)
  • User: Wird das Produkt nutzen
  • Gatekeeper: Kontrolliert Zugang zu Entscheidern (z.B. Assistenz)

Im B2B sind oft mehrere Personen am Kaufprozess beteiligt. Ein Lead, bei dem wir nur den User kennen, ist weniger wertvoll als einer, bei dem wir direkten Zugang zum Entscheider haben. Aber auch diese Frage kann im Einzelfall unterschiedlich sein.

Viele meiner Kunden berichten, dass zum Beispiel Werksstudenten oder Praktikanten mit Suchanfragen für eine bestimmte Problemlösung vorgeschickt werden – dies kann also tatsächlich ein Türöffner für größere Deals sein, auch wenn die Position nicht als Entscheider wahrgenommen wird.


Die 4 Dimensionen einer Lead-Definition

Eine robuste Lead-Definition berücksichtigt mehrere Perspektiven

1

Firmografische Kriterien

Passt das Unternehmen zu unserem ICP?

  • Branche (z.B. Maschinenbau, Automotive, IT)
  • Unternehmensgröße (Mitarbeiter, Umsatz)
  • Position / Abteilung des Kontakts
  • Standort (regional, national, international)
  • Anwendungsfall / Use Case
  • Technologie-Stack (bei Software)
2

Verhaltensbasierte Signale

Hat der Kontakt Interesse gezeigt?

  • Website-Events und Besuchsverhalten
  • Nutzung von Konfiguratoren / Tools
  • Downloads (Whitepaper, Case Studies)
  • Event-Teilnahmen (Webinare, Messen)
  • E-Mail-Öffnungen und Klicks
  • Interaktionen auf LinkedIn
3

Dringlichkeit & Handlungsdruck

Gibt es einen erkennbaren Bedarf?

  • Aktive Anfrage: “Wir suchen eine Lösung für…”
  • Semi-aktives Handeln: Projekt in Planung, Budget in Vorbereitung
  • Passives Verhalten: “Ich schaue mir mal an, was es gibt”
  • Zeitdruck durch externe Faktoren
  • Konkrete Pain Points identifiziert
4

Buying-Center-Rolle

Mit wem haben wir es zu tun?

  • Entscheider: Hat Budget und Entscheidungsbefugnis
  • Influencer: Beeinflusst die Entscheidung (z.B. technischer Leiter)
  • User: Wird das Produkt nutzen
  • Gatekeeper: Kontrolliert Zugang zu Entscheidern
  • Mehrere Rollen können gleichzeitig relevant sein

Lead-Stufen definieren: MQL, SAL, SQL

Nicht jeder Lead ist gleich. Deshalb empfehle ich, mehrere Lead-Stufen einzuführen. Hier typische Beispiele für die gängigen Lead-Kategorien MQL, SAL oder SQL.

Wichtig ist: Diese Lead-Qualifikationen sollten immer der individuellen Situation im Unternehmen angepasst werden – dann sind sie hilfreich. Aber: Es ist auch gut, durchaus verschiedene Stadien von Leads zu haben und zu messen: Denn dies ermöglicht einen genaueren Blick auf die Effizienz im Funnel.

Die verschiedenen Lead-Stufen sollten sich auch, wenn vorhanden und möglich, in irgendeiner Form im CRM wiederfinden – damit ein schnelles Reporting möglich ist.

Lead-Stufen und Übergaben von MQL, SAL und SQL erklärt

Marketing Qualified Lead (MQL)

  • Definition: Hat Interesse gezeigt und passt grundsätzlich zum ICP
  • Beispiel: Whitepaper-Download von einem Unternehmen der Zielbranche
  • Verantwortlich: Marketing
  • Nächster Schritt: Nurturing (Newsletter, weitere Inhalte) oder Übergabe an Sales (nach klaren Übergabe-Regeln)

Sales Accepted Lead (SAL)

  • Definition: Vertrieb hat den Lead geprüft und als relevant akzeptiert. Wenn irrelevant, markieren als “disqualifiziert” (mit Grund), damit Marketing “lernen” kann.
  • Beispiel: MQL mit erkennbarem Bedarf, erste Kontaktaufnahme geplant
  • Verantwortlich: Sales
  • Nächster Schritt: Erstanruf, Bedarfsanalyse

Sales Qualified Lead (SQL)

  • Definition: Bedarf ist bestätigt, Budget vorhanden, Entscheider identifiziert
  • Beispiel: Unternehmen plant konkretes Projekt, möchte Angebot
  • Verantwortlich: Sales
  • Nächster Schritt: Angebot erstellen, aktive Verhandlung

Der Vorteil dieses Modells: Jeder weiß, wer für welche Lead-Stufe verantwortlich ist. Marketing fokussiert sich auf MQL-Generierung und Nurturing. Sales konzentriert sich auf SAL/SQL. Und niemand kann sagen: “Das sind keine echten Leads.”

Sie wollen Ihre Lead-Definitionen gemeinsam mit Marketing und Vertrieb entwickeln?

Lassen Sie uns über Ihre Situation sprechen 

ich moderiere den Workshop und sorge dafür, dass am Ende ein System steht, das funktioniert.
Meine Angebote für Lead- und Wachstumssysteme im Marketing

Schritt 2: ICPs und Buyer Personas entwickeln

Eine gute Lead-Definition braucht ein klares Ideal Customer Profile (ICP). Denn nur wenn Sie wissen, wen Sie eigentlich suchen, können Sie beurteilen, ob ein Lead “passt”.

Außerdem gilt: Die meisten B2B-Produkte sind interessant für bestimmte Nischenmärkte. Hier lösen Sie die brennenden Probleme Ihrer Nutzer – und ein Verkauf ist möglich. Klar – Verkäufe sind auch außerhalb dieses “idealen Kundenprofils” möglich und kommen auch immer wieder vor. Wenn wir dies aber systematisch tun wollen, muss meistens unser Produkt oder unsere Lösung auf die Bedürfnisse der neuen Zielgruppe angepasst werden, was aufwändig sein kann. Oder: Der Vertriebsprozess ist zäh und frustrationsbeladen. Fokussieren wir uns also auf die Gruppen, die wirklich relevant sind für uns – es lohnt sich.

Was ist ein ICP – und warum brauchen Sie es?

Ein Ideal Customer Profile beschreibt den Typ von Unternehmen, mit dem Sie am liebsten arbeiten. Also die Kunden, bei denen:

  • Sie den größten Mehrwert liefern können
  • Das Projekt profitabel ist
  • Die Zusammenarbeit gut läuft
  • Es Potenzial für Folgegeschäft gibt

Ein ICP ist NICHT: “Alle, die unser Produkt brauchen könnten.” Und auch NICHT: “Alle mittelständischen Unternehmen.”

Ein ICP IST: “Maschinenbauer mit 50-500 Mitarbeitern in DACH, die automatisierte Produktionslinien betreiben und bereits ein ERP-System nutzen.”

Warum enge ICPs besser sind als breite

Viele Unternehmen haben Angst, ihre Zielgruppe zu eng zu definieren. “Was, wenn wir Kunden ausschließen?” Die Realität: Ein enger ICP macht Ihr Marketing effizienter. Sie wissen genau, wen Sie ansprechen. Ihr Content passt. Ihre Sales-Gespräche werden kürzer. Und Ihre Conversion Rates steigen.

Sie können später immer noch auf weitere ICPs expandieren. Aber starten Sie fokussiert.

Daher sollte ein guter ICP zum Beispiel klare Angaben zur Firmengröße, zur Region, aber auch zum Geschäftsmodell und der Unternehmenskultur oder -situation enthalten.

Wie Sie Ihr ICP entwickeln

Der beste Weg, Ihr ICP zu definieren: Schauen Sie sich Ihre besten Kunden an.

  1. Analysieren Sie Ihre Top 10-20 Kunden: Mit wem arbeiten Sie am liebsten? Welche Projekte waren am profitabelsten? Welche Kunden empfehlen Sie weiter?
  2. Finden Sie Gemeinsamkeiten: Gibt es Muster bei Branche, Größe, Anwendungsfall, Technologie?
  3. Identifizieren Sie Ausschlusskriterien: Welche Kunden waren schwierig? Wo war die Marge schlecht? Was wollen Sie nicht mehr?
  4. Nutzen Sie KI-Modelle. Denn KI ist groß darin Muster zu erkennen: Probieren Sie es aus!
  5. Dokumentieren Sie Ihr ICP: Schreiben Sie es auf – und machen Sie es allen zugänglich.

Beispiel-ICP für einen B2B-SaaS-Anbieter:

  • Branche: Maschinenbau, Automotive-Zulieferer
  • Größe: 100-1.000 Mitarbeiter
  • Standort: DACH-Region
  • Tech-Stack: Nutzt bereits ERP (SAP, Microsoft Dynamics)
  • Use Case: Produktionsplanung und -steuerung
  • Budget: Mind. 50.000 € Jahresumsatz

Wie wir den ICP dann später im Lead tatsächlich erfassen und messen können – das ist eine andere Frage. Aber auch durchaus lösbar. Dazu an anderer Stelle mehr auf meiner Website – oder fragen Sie mich einfach:

Kontakt zu mir

Buyer Personas: Die Menschen hinter den Unternehmen

Ein ICP beschreibt Unternehmen. Buyer Personas beschreiben die Menschen in diesen Unternehmen – also die Personen, mit denen Sie es im Verkaufsprozess zu tun haben.

Typische B2B-Personas könnten sein:

Beispiel: “Thomas, der Produktionsleiter”

  • Rolle: Leiter Produktion
  • Verantwortlichkeiten: Effizienz, Qualität, Termintreue
  • Pain Points: Manuelle Prozesse, fehlende Transparenz, Produktionsausfälle
  • Ziele: 20% Effizienzsteigerung, weniger Ausfallzeiten
  • Entscheidungskriterien: ROI, Implementierungsaufwand, Nutzerfreundlichkeit
  • Informationsquellen: Fachzeitschriften, LinkedIn, Messen

Beispiel: “Sabine, die Einkaufsleiterin”

  • Rolle: Leiterin Einkauf / Procurement
  • Verantwortlichkeiten: Budgets, Vertragsverhandlungen, Lieferantenmanagement
  • Pain Points: Zu hohe Kosten, unklare Preismodelle, lange Vertragslaufzeiten
  • Ziele: Kostenreduktion, Transparenz, Risikominimierung
  • Entscheidungskriterien: Preis, Vertragsbedingungen, Referenzen
  • Informationsquellen: Direktansprache, Empfehlungen, Ausschreibungen

Warum Personas wichtig sind: Sie helfen Ihnen, Content zu erstellen, der wirklich passt. Thomas interessiert sich für ROI-Rechner und Use Cases. Sabine will klare Preismodelle und Vertragsbedingungen sehen. Wenn Sie beide ansprechen wollen, brauchen Sie unterschiedliche Inhalte.

Praxis-Tipp vom B2B Runner

Erstellen Sie nicht 20 Personas. Starten Sie mit 2-3. Die wichtigsten Rollen in Ihrem typischen Kaufprozess. Mehr verwirrt nur und wird nicht genutzt. Lieber wenige, dafür richtig gute Personas. Und verlieren Sie sich nicht in unnötige Details. Ganz ehrlich: In B2B ist es meist unwichtig, welche Hobbies oder welchen Lebensstil die Buyer Persona führt. Fokussieren wir uns auf die Rolle im Business.

Infografik - ICP vs Buyer Persona erklärt

Buying Centers verstehen: Wer entscheidet wirklich?

Im B2B wird selten von einer Person allein gekauft. Stattdessen gibt es ein Buying Center – eine Gruppe von Menschen mit unterschiedlichen Rollen und Interessen.

Typische Rollen im Buying Center:

  • Initiator: Hat das Problem erkannt und den Prozess angestoßen (z.B. Produktionsleiter)
  • User: Wird das Produkt nutzen (z.B. Mitarbeiter in der Fertigung)
  • Influencer: Gibt Empfehlungen (z.B. IT-Leiter, Berater)
  • Decision Maker: Trifft die finale Entscheidung (z.B. Geschäftsführung)
  • Buyer: Verhandelt Preis und Konditionen (z.B. Einkauf)
  • Gatekeeper: Kontrolliert Zugang (z.B. Assistenz der Geschäftsführung)

Die Kunst im B2B-Vertrieb: Alle Stakeholder identifizieren, ihre Bedürfnisse verstehen – und sie alle “abholen”.

Ein Lead ist deutlich wertvoller, wenn Sie Zugang zu mehreren Stakeholdern im Buying Center haben – nicht nur zum Initiator.

Infografik über die verschiedenen Rollen im B2B Buying Center  - Initiator, User, Infuencer, Decision Maker, Buyer, Gatekeeper

Sie wollen Ihre ICPs und Buyer Personas systematisch entwickeln?

Sprechen Sie mit mir 

Ich führe Sie zum Beispiel als Marketing-Coach durch den Prozess und sorge dafür, dass am Ende Definitionen stehen, die Ihr Team wirklich nutzt.

Schritt 3: Service Level Agreements (SLAs) etablieren

Eine Lead-Definition ist die Grundlage. Aber ohne klare Service Level Agreements (SLAs) zwischen Marketing und Sales bleibt es bei der Theorie.

Service Level Agreement zwischen Sales und Marketing - ein wichtiger Bestandteil für die Zusammenarbeit
Das Service-Level-Agreement: Hier finden Vertrieb und Marketing zusammen.

Was sind SLAs im Lead-Management?

SLAs sind verbindliche Vereinbarungen zwischen Marketing und Sales, die regeln:

  • Wie schnell muss Sales auf einen Lead reagieren?
  • Wie viele Kontaktversuche sind Pflicht?
  • Welches Feedback muss Sales an Marketing geben?
  • Was passiert mit Leads, die nicht erreicht werden?

SLAs klingen bürokratisch. Aber sie sind der Goldstandard für funktionierende Funnels. Warum? Weil sie Verbindlichkeit schaffen – und damit Vertrauen zwischen den Teams.

Typische SLAs im B2B-Lead-Management

1. Reaktionszeiten

Wie schnell muss Sales auf einen neuen Lead reagieren?

  • SQL (Sales Qualified Lead): Innerhalb von 4 Stunden
  • SAL (Sales Accepted Lead): Innerhalb von 24 Stunden
  • MQL (Marketing Qualified Lead): Innerhalb von 72 Stunden (optional, oft bleibt MQL bei Marketing)

Warum ist Geschwindigkeit wichtig? Studien zeigen: Die Wahrscheinlichkeit, einen Lead zu erreichen, sinkt dramatisch nach den ersten 24 Stunden. Wer zuerst kommt, hat die besten Chancen.

2. Kontaktversuche

Wie oft muss Sales versuchen, einen Lead zu erreichen, bevor er als “nicht erreicht” gilt?

  • Mindestens 3 Versuche über verschiedene Kanäle (Telefon, E-Mail, LinkedIn)
  • Zeitraum: 1-2 Wochen
  • Nach 3 erfolglosen Versuchen: Lead geht zurück an Marketing für Nurturing

3. Feedback an Marketing

Welches Feedback muss Sales an Marketing geben?

  • Lead-Qualität: Passt der Lead zum ICP? War die Erwartung realistisch?
  • Einwände: Was waren die Gründe für eine Absage?
  • Gewonnene Insights: Was haben wir über den Markt, Wettbewerber, Preiserwartungen gelernt?

Dieses Feedback ist Gold wert – es hilft Marketing, bessere Leads zu generieren.

4. Regelmäßige Reviews

Wie oft setzen sich Marketing und Sales zusammen, um den Prozess zu evaluieren?

  • Wöchentliches Stand-up (15 Min): Aktuelle Leads, Probleme, Quick Wins
  • Monatliches Review (1 Std): KPIs durchgehen, Lead-Qualität bewerten, Optimierungen planen
  • Quartalsweise Strategiesitzung (halber Tag): Langfristige Planung, neue Kampagnen, ICP-Anpassungen

Praxis-Tipp vom B2B Runner

Halten Sie SLAs schriftlich fest – aber nicht als 20-Seiten-Dokument, sondern als ein- bis zweiseitige Übersicht, die jeder versteht. Hängen Sie sie im CRM oder in Ihrem Projekt-Management-Tool auf, oder einfach als Ausdruck an der Wand. Und leben Sie sie konsequent.

Schritt 4: Tools und Prozesse implementieren

Gutes Lead-Management braucht die richtigen Tools. Aber: Technologie folgt Strategie, nicht umgekehrt.

Was Sie wirklich brauchen

1. Ein CRM-System

Ohne CRM kein Lead-Management. Punkt. Ihr CRM ist die zentrale Datenbank für alle Leads und Kunden.

Must-have-Features:

  • Lead-Tracking (Quelle, Status, Verlauf)
  • Lead-Stufen (MQL, SAL, SQL) abbilden können
  • Aufgaben und Erinnerungen für Follow-ups
  • Reporting (Conversion Rates, Pipeline-Wert)
  • Integration mit Marketing-Tools

Tool-Empfehlungen:

  • HubSpot: Umfassend, Marketing + Sales, kostenlose Basisversion
  • Pipedrive: Einfach, fokussiert auf Sales
  • Salesforce: Enterprise, sehr mächtig, aber komplex
  • Brevo (ehemals Sendinblue): Günstig, gut für kleinere B2B-Unternehmen – ehrlich gesagt, in vielen Fällen mein persönlicher Favorit.

2. Marketing Automation (optional, aber hilfreich)

Wenn Sie viele Leads haben und Nurturing-Kampagnen fahren wollen, hilft Marketing Automation:

  • Automatische Follow-up-E-Mails
  • Lead-Scoring basierend auf Verhalten
  • Segmentierung nach ICP-Kriterien

Aber Achtung: Starten Sie nicht mit dem komplexesten Tool. Beginnen Sie einfach – und skalieren Sie, wenn nötig.

3. Lead-Scoring (wenn Sie viele Leads haben)

Lead-Scoring hilft, Prioritäten zu setzen: Welche Leads sind am vielversprechendsten?

Einfaches Scoring-Modell:

  • +10 Punkte: Passt zum ICP (Branche, Größe)
  • +5 Punkte: Whitepaper-Download
  • +10 Punkte: Webinar-Teilnahme
  • +20 Punkte: Aktive Anfrage per Formular
  • +30 Punkte: Telefonischer Kontakt

Ab 50 Punkten: Übergabe an Sales als SAL.

Der Vorteil: Sales konzentriert sich auf die vielversprechendsten Leads zuerst – und verschwendet keine Zeit mit Low-Priority-Kontakten.

Sie möchten ein Lead-Scoring entwickeln? Ich helfe gerne dabei:

Sprechen Sie mich an

Hier sehen Sie ein Beispiel für eine mögliche Lead-Scoring-Matrix:

Beispiel einer Lead-Scoring-Matrix

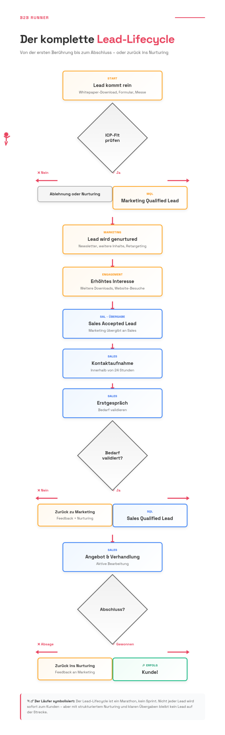
Der Prozess: Von Lead zu Kunde

Am Ende der Arbeit steht ein ganzer Prozess – und so könnte ein typischer Lead-Management-Prozess aussehen:

  1. Lead kommt rein (Whitepaper-Download, Formular, Messe)
  2. Marketing prüft ICP-Fit → Ja: MQL, Nein: Ablehnung oder Nurturing
  3. MQL wird genurtured (Newsletter, weitere Inhalte, Retargeting)
  4. Lead zeigt erhöhtes Interesse (weitere Downloads, Website-Besuche)
  5. Marketing übergibt an Sales als SAL
  6. Sales kontaktiert innerhalb von 24h
  7. Erstgespräch: Bedarf validieren
  8. Bei positivem Ergebnis: SQL, aktive Bearbeitung
  9. Angebot, Verhandlung, Abschluss
  10. Bei Absage: Feedback an Marketing, Lead zurück ins Nurturing

Wichtig: Dokumentieren Sie jeden Schritt im CRM. Transparenz ist alles. Und: Messen Sie nach. Zum Beispiel in einem regelmäßigen Monatsbericht – der gibt Struktur und Anlass zum Nachjustieren.

Der komplette Lead-Lebenszyklus in einem Strukturdiagremm dargestellt

Typische Stolpersteine – und wie Sie sie vermeiden

Auch wenn Sie alles richtig machen: Es gibt typische Fallstricke im Lead-Management. Hier sind die häufigsten – und wie Sie sie umgehen:

1. “Wir generieren zu wenig Leads”

Das Problem: Marketing fokussiert sich auf Quantität statt Qualität.

Die Lösung: Besser 50 qualifizierte Leads als 500 unqualifizierte. Investieren Sie in Content und Kampagnen, die Ihr ICP wirklich ansprechen. Lösen Sie sich von Benchmarks zu Conversion Rates und Zahlen: Denn wenn wir mit der passenden Botschaft Kunden exakt abholen, haben wir schon gewonnen – und die besseren Leads.

2. “Sales bearbeitet die Leads nicht”

Das Problem: Oft liegt es daran, dass Sales die Leads als irrelevant empfindet – oder schlicht überfordert ist.

Die Lösung: SLAs konsequent einhalten. Und: Fragen Sie Sales, warum die Leads nicht bearbeitet werden. Oft liegt es an unklaren Prioritäten oder fehlenden Ressourcen. Und fangen Sie einfach auch an, das Lead-Management als gemeinsamen Prozess zu sehen. Transparenz schaffen, einfach mal nachfragen: “Was ist denn mit diesem Lead?”. Stück für Stück entwickelt sich eine “Lead-Kultur” im Unternehmen. Das gilt erst recht, wenn die Qualität der einkommenden Leads steigt. Welcher Vertriebler würde sich dann eine solche Gelegenheit für ein gutes Geschäft entgehen lassen?

3. “Leads fallen durchs Raster”

Das Problem: Keine klaren Prozesse, keine Erinnerungen, kein Follow-up.

Die Lösung: Automatisierung. Ihr CRM sollte automatisch Aufgaben erstellen, wenn ein Lead nicht innerhalb von X Tagen kontaktiert wurde. Schaffen Sie auch automatische Willkommensstrecken- zum Beispiel Kontaktdaten zum zuständigen Vertriebskollegen oder weitere Anknüpfungspunkte. Denn selbst im besten Lead-Management-System kann immer mal wieder etwas untergehen – und Automatisierungen schaffen Sicherheit.

4. “Wir messen die falschen Dinge”

Das Problem: Marketing misst Website-Traffic, Sales misst Abschlüsse – aber niemand schaut auf den gesamten Funnel.

Die Lösung: Gemeinsame KPIs definieren. Meine persönliche Einstellung ist: Messen Sie nicht die Anzahl von Leads. Sondern: Die Anzahl von Opportunities, die durch Leads erzeugt wurden. Und natürlich auch den Umsatz.

Key Takeaways: Lead-Management richtig aufsetzen

Sie wollen ein funktionierendes Lead-Management in Ihrem Unternehmen. Eine gute Entscheidung. In diesem Artikel haben Sie gesehen: Ein gutes Lead-Management-System ist durchaus perspektivenreich – aber auch kein Ding der Unmöglichkeit. Hier sind die wichtigsten Punkte für Ihren Erfolg:

  1. Gemeinsame Lead-Definition entwickeln: Ohne klare Definition von MQL, SAL, SQL arbeiten Marketing und Sales aneinander vorbei. Ein Workshop reicht oft, um Klarheit zu schaffen.
  2. ICPs und Buyer Personas erstellen: Nur wenn Sie wissen, wen Sie ansprechen wollen, können Sie beurteilen, ob ein Lead passt. Starten Sie mit 1-2 ICPs und 2-3 Personas.
  3. SLAs etablieren: Reaktionszeiten, Kontaktversuche, Feedback-Pflichten – SLAs schaffen Verbindlichkeit und Vertrauen zwischen den Teams.
  4. Tools folgen Strategie: Ein CRM ist Pflicht. Marketing Automation und Lead-Scoring sind hilfreich, aber optional. Starten Sie einfach und skalieren Sie bei Bedarf.

Wie geht es weiter?

Gutes Lead-Management ist die Basis. Aber es ist nur der Anfang. Auf meiner Website finden Sie weitere Informationen zu den vielen Themen rund um den Sales-Funnel – zum Beispiel:

  • Wie Sie Ihre Funnel-Architektur für komplexe B2B-Geschäfte aufbauen
  • Welche KPIs wirklich zählen – und wie Sie sie messen
  • Wie Sie Marketing und Sales dauerhaft alignen 

Aber der wichtigste Schritt ist der, den Sie jetzt machen: Ihr Lead-Management auf solide Beine stellen.

Als B2B Runner habe ich mit meiner Marketing-Beratung dutzende Unternehmen dabei begleitet, funktionierende Lead-Management-Systeme aufzubauen. Von null Struktur zu klaren Prozessen. Von Chaos zu messbaren Erfolgen.

Es ist kein Sprint – aber die Strecke ist machbar. Und die Belohnung? Ein System, das nicht nur funktioniert, sondern das Ihr Unternehmen wachsen lässt.

Bereit, Ihr Lead-Management aufzubauen?

Sie haben genug gelesen – jetzt wollen Sie handeln? Perfekt. Als B2B Runner unterstütze ich B2B-Unternehmen mit erklärungsbedürftigen Produkten dabei, Lead-Management-Systeme aufzubauen, die tatsächlich funktionieren.

Lassen Sie uns über Ihre konkrete Situation sprechen:

  • Haben Sie bereits Lead-Definitionen – oder fangen Sie bei null an?
  • Wie sieht die Zusammenarbeit zwischen Marketing und Sales aktuell aus?
  • Was sind Ihre Quick Wins für die nächsten 90 Tage?

Kostenloses Erstgespräch vereinbaren

Kein Verkaufsgespräch. Keine Verpflichtungen. Nur ein ehrliches Gespräch über Ihre Herausforderungen – und mögliche Lösungswege. Denn klar, ich bin ein Marketing-Berater für Sie – aber auch begeistert und fasziniert von den Wachstumsmöglichkeiten, die modernes B2B-Marketing jedem Unternehmen bietet. Mit der Passion des Langstreckenläufers – gerne für sie da.

Lesen Sie auch: Die 3 größten Fehler im Sales-Funnel von Unternehmen